行业动态

咨询服务

电 话:028-85577873

传 真:028-85551547

地 址:成都市武侯区武侯祠大街3号兴牧大厦

邮 箱:scxumu@126.com

行业动态

首页 > 新闻资讯 > 行业动态

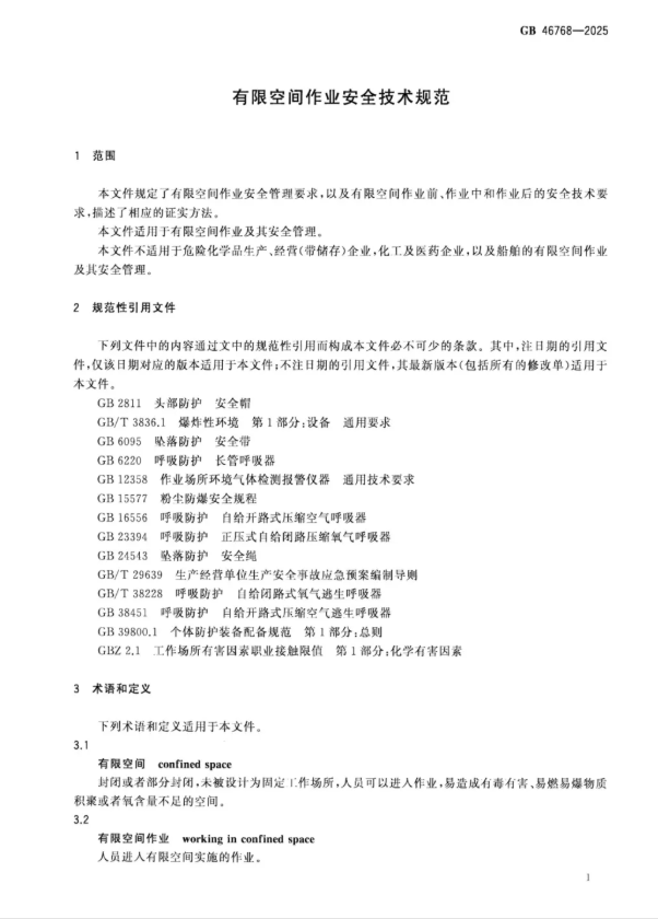
GB 46768-2025《有限空间作业安全技术规范》

来源: 发布时间:2026/4/21 16:52:46 点击率:11

GB 46768-2025《有限空间作业安全技术规范》是2025年10月31日发布、2026年5月1日起实施的强制性国家标准,适用于除危险化学品生产、经营(带储存)企业、化工及医药企业、船舶有限空间作业以外的所有有限空间作业安全管理。

核心内容包括:

  • 术语定义:明确“有限空间”指封闭或部分封闭、未被设计为固定工作场所、易造成有毒有害或易燃易爆物质积聚或氧含量不足的空间;“有限空间作业”指人员进入该空间实施的作业。

  • 安全管理要求

    • 建立有限空间管理台账,标明位置、危险因素等。

    • 在出入口设置警示标志和安全风险告知牌。

    • 制定安全管理制度和操作规程,明确作业负责人、监护人、作业人职责。

    • 每年至少组织一次安全培训,考核合格方可上岗。

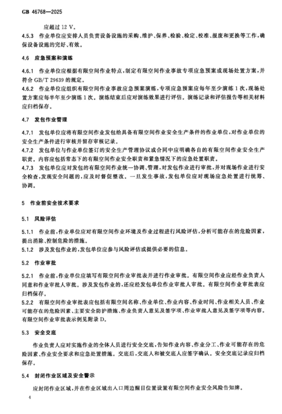
    • 配备符合标准的气体检测仪、通风设备、呼吸防护用品、照明灯具等,并定期检定维护。

    • 制定应急预案,专项预案每年演练一次,现场处置方案每半年演练一次。

  • 作业前安全技术要求

    • 进行风险评估,分析危险有害因素。

    • 实施作业审批制度,填写审批表并签字确认。

    • 开展安全交底,告知作业内容、风险及应急措施。

    • 封闭作业区域,设置警示标志。

    • 检查设备设施完好性。

    • 采取隔离、清除、置换措施,开启出入口自然通风。

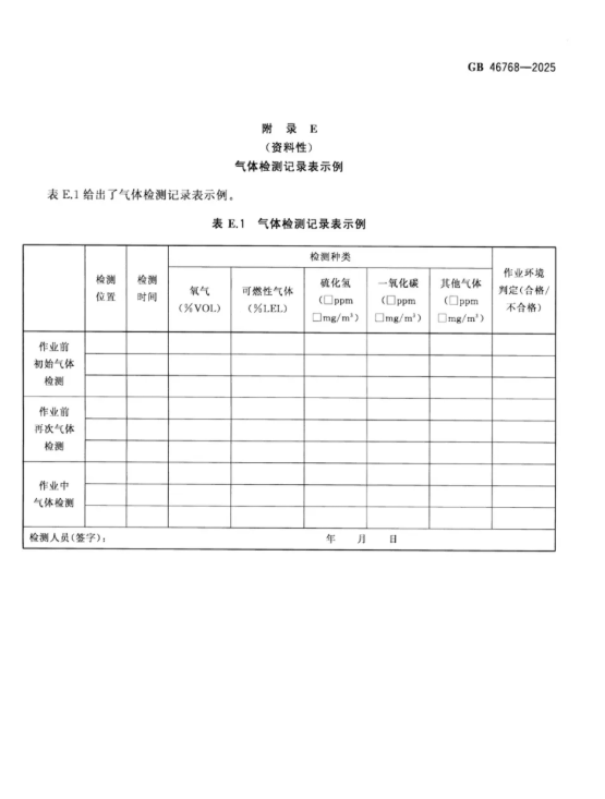
    • 气体检测:至少检测氧气、可燃气、硫化氢、一氧化碳,检测点按规范布设,数据记录归档。

    • 作业环境判定:氧含量19.5%~23.5%vol,可燃气≤10%LEL,有毒气体浓度符合GBZ 2.1限值。

    • 不符合条件则进行机械通风,通风后重新检测。

    • 根据检测结果配备个体防护装备,如安全帽、安全带、呼吸器等。

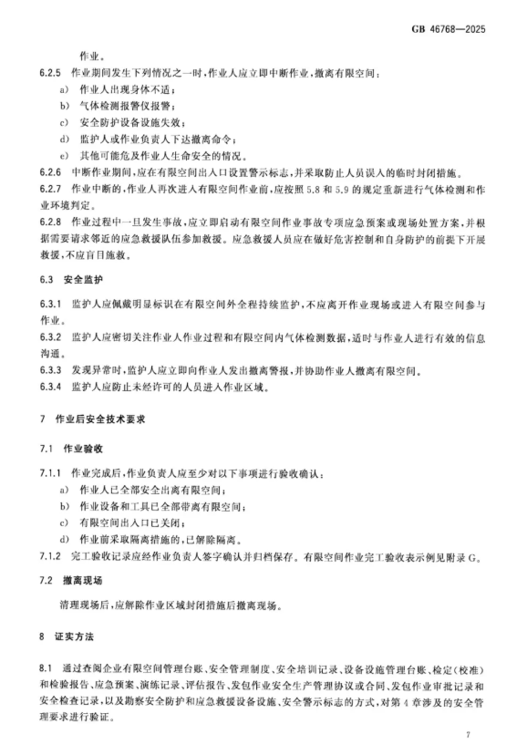
  • 作业中安全技术要求

    • 作业负责人确认安全条件后,作业人方可进入。

    • 持续通风,实时监测气体浓度,每15~30分钟记录一次。

    • 监护人全程在外部监护,保持通讯畅通,发现异常立即发出撤离警报。

    • 作业人正确使用防护设备,出现身体不适、报警、设备失效等情况立即撤离。

    • 严禁盲目施救,救援人员必须做好自身防护。

  • 作业后安全技术要求

    • 作业负责人验收确认:人员全部撤离、工具清点、出入口关闭、隔离措施解除。

    • 清理现场,解除封闭措施后撤离。

image.png

image.png

image.png

image.png

image.png

image.png

image.png

image.png

image.png

image.png

image.png

image.png

image.png

image.png

image.png

image.png

image.png

image.png

image.png


回到顶部

电话:028-85577873 传真: 邮编:610041

地址:成都市武侯区武侯祠大街3号兴牧大厦 网站技术支持:西部商务网

Copyright © 2010-2012 四川畜牧信息网 (四川省畜牧业协会) 蜀ICP备11027562号-1 All Right Reserved